
Cassification
Articles
2023-08-31
2023-08-31
2023-08-31 告别用电盲区!安科瑞智能断路器如何为工业安全高效用电保驾护航?
2026-02-10
2023-08-31 产品展示/ Product display





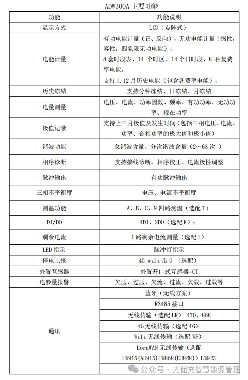
ADW300A仪表“电能冻结"功能,蓝牙调试主要用于计量低压网络的三相有功电能,具有体积小、精度高、功能丰富等优点,并且可选通讯方式多,可支持RS485通讯和Lora&LoraWAN、4G、wifi等无线通讯方式,增加了外置互感器的电流采样模式,从而方便用户在不同场合进行安装使用。可灵活安装于配电箱内,实现对不同区域和不同负荷的分项电能计量、运维监管或电力监控等需求
产品型号:数据冻结
厂商性质:生产厂家
更新时间:2026-04-15
访 问 量:114
立即咨询
联系电话:18706168052
安科瑞ADW300A无线计量仪表是一款集高精度测量、灵活通信、智能管理于一体的三相电能计量设备。无论是工业配电、商业建筑,还是新能源监控、运维平台,都能提供稳定、可靠、智能的数据支撑。
苏公网安备32028102003554号